氛围灯渗透率持续提升
据行业研究报告显示,氛围灯在中低端车型的渗透率持续提升,成为车企打造差异化竞争力的关键配置。汽车氛围灯正从简单的内饰装饰,快速升级为集信息指示、音乐律动、情绪调节、安全提醒于一体的核心交互载体。

传统多芯片方案存在集成度低、成本高、难达车规级可靠性的痛点,在此背景下,杰华特最新推出JWQ11903,赋能高度集成的汽车氛围灯解决方案。该方案凭借高度集成简化设计、高性价比优化成本、车规级认证保障稳定,同时支持灵活编程的优势,大大助力车企高效打造个性化座舱体验。
氛围灯智能进阶之路
硬核实力:高集成设计 重塑竞争力
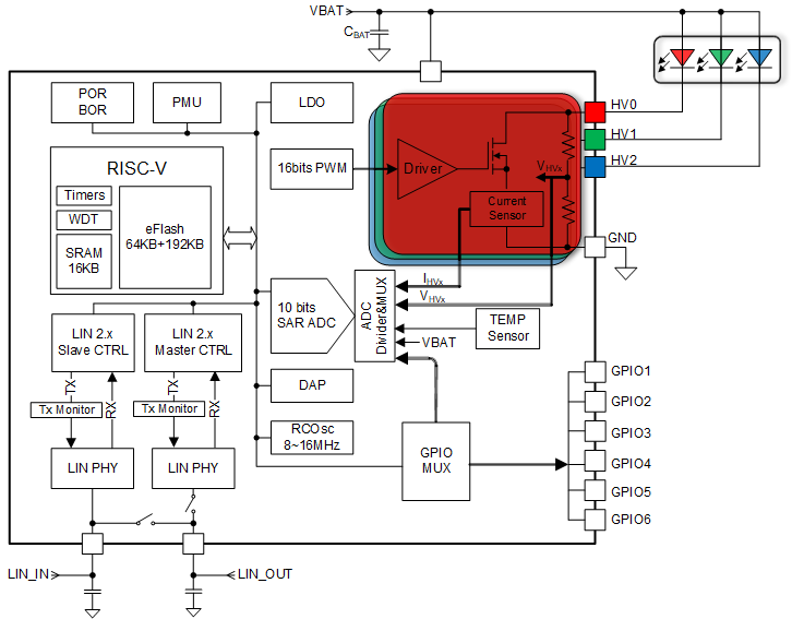
JWQ11903通过高度集成化设计,将传统方案中分散的硬件模块整合至单一芯片中,显著简化系统设计复杂度,同时降低BOM成本。其核心硬件配置包括:
内置32位RSIC-V内核, 内置16kB的SRAM和256KB的Flash存储;
3通道RGB LED 驱动,单通道最大60mA输出;
支持16位PWM调光, 和全工况下100uA分辨率的模拟调光;
主从LIN收发器和控制器,具有LIN自动寻址功能;
具有集成的10位ADC,用于监测电压以动态温度补偿;
通过AEC-Q100认证,集成过压/过温/短路保护;
内置灵活的电源管理系统,集成LDO;
采用QFN4*4封装,提高硬件设计灵活性。
内驱智行:从智能控制到场景化交互
JWQ11903不仅在硬件层面突破创新,更通过软件生态的完善,为车企提供从开发到量产的全链路支持:

更智能的低功耗模式,支持软硬件唤醒;
更安全的OTA升级,升级程序标准化,固件备份机制;
更复杂的灯效,如渐变呼吸,音乐律动,分区控制,场景模式;
更精细的温度补偿,芯片集成温度检测和LED 温度检测,实现全温域动态补偿;
支持LIN节点地址自动分配,简化配置与调试;
支持上位机调试工具,可结合第三方校准工具实现产品的快速开发和量产;
更灵活的通用GPIO引脚,助力成为更简洁的车身域控制平台。
JWQ11903的推出,是杰华特深耕汽车照明领域的又一重要布局。其软硬件的协同设计,不仅解决了传统方案的痛点,更助力车企在控制成本的同时,快速推出差异化产品。杰华特将持续以技术创新推动汽车照明从功能满足向体验升级转变,为智能座舱注入更多交互体验价值。
汽车级LED驱动芯片矩阵布局
通过对车灯领域的深度洞察,杰华特逐步推出丰富的车规级LED线性驱动芯片产品矩阵,如单通道JWQ11711,3通道JWQ11730/31,12通道JWQ11712, 24通道JWQ11724,矩阵大灯解决方案 JWQ1184 + JWQ1182 + JWQ11816,单级升压恒流控制器JWQ11886,DMS恒流驱动器JWQ11880等,将逐渐覆盖车内小灯、动态贯穿式尾灯、汽车前照灯等场景,为车身照明市场提供高集成度、高性能与高可靠性的一站式系统解决方案。
Previous:萨科微SL4139驱动芯片应用电路方案
Online messageinquiry
| model | brand | Quote |
|---|---|---|
| RB751G-40T2R | ROHM Semiconductor | |
| TL431ACLPR | Texas Instruments | |
| MC33074DR2G | onsemi | |
| CDZVT2R20B | ROHM Semiconductor | |
| BD71847AMWV-E2 | ROHM Semiconductor |
| model | brand | To snap up |
|---|---|---|
| ESR03EZPJ151 | ROHM Semiconductor | |
| STM32F429IGT6 | STMicroelectronics | |
| TPS63050YFFR | Texas Instruments | |
| IPZ40N04S5L4R8ATMA1 | Infineon Technologies | |
| BP3621 | ROHM Semiconductor | |
| BU33JA2MNVX-CTL | ROHM Semiconductor |
Qr code of ameya360 official account
Identify TWO-DIMENSIONAL code, you can pay attention to
Please enter the verification code in the image below: