引言
RS-485是目前广泛应用的有线接口之一,其平衡的差分信号传输特性可抑制噪声,使其能在嘈杂的工作环境中实现较远距离的通信。包括电能表、工厂自动化、电机控制、白色家电、光伏储能等系统中,RS-485都是常见的通信接口。
当RS-485的速度达到115200bps以上时,使用传统的低速光耦817等方案会面临传输不稳定等不良现象,改用高速光耦或数字隔离器又面临成本增加,如选择贝岭BL7221CAH数字隔离器+ 贝岭DPC-817光耦+贝岭BL3085套片方案则可以在几乎不增加成本的前提下轻松将速率提升至500kbps以上。相较于传统光耦方案,此种混合方案,在几乎不增加成本的前提下即提升了传输速率,降低系统复杂度,又可降低整体功耗;可应用于白色家电、仪表等设备中的RS-485隔离。
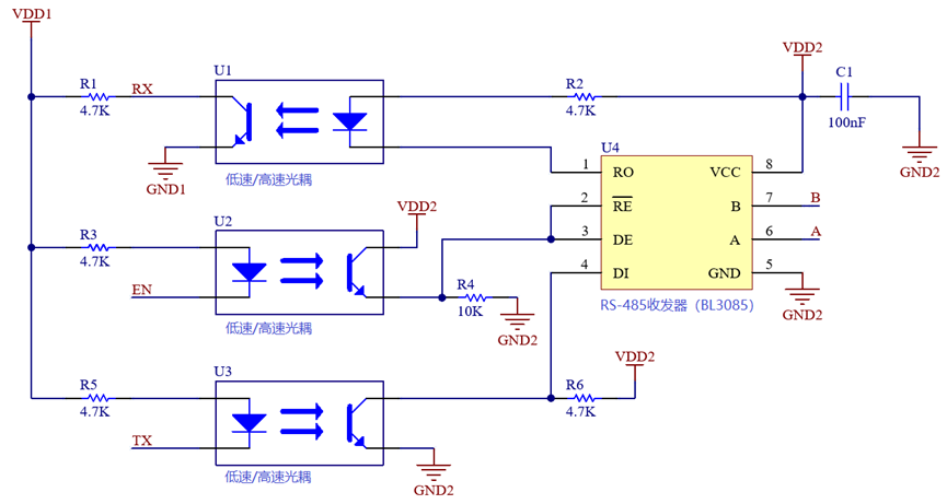
基于光耦的隔离485方案

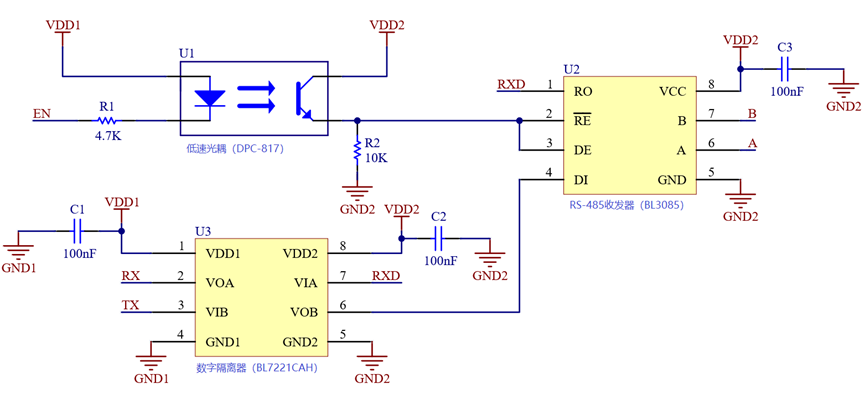
基于上海贝岭数字隔离器的隔离485方案

RS-485收发器BL3085使能端口可以使用贝岭DPC-817低速光耦进行隔离,数据端口更换为贝岭BL7221CAH双通道数字隔离器,相较于传统的817等低速光耦隔离方案,简单的更改,即提升了传输速率,减小占板面积,且可降低50%功耗。

上海贝岭数字隔离器BL7221CAH主要参数
采用双电容隔离栅串联技术
传输速率1Mbps
低功耗1.2mA/1Mbps/CH
VISO电压达3750 VRMS(SOP8),最大工作隔离电压VIOWM高达565VDC
抗浪涌能力超7kV,±120kV/μs CMTI
ESD HBM模式超6000V
内置失效保护电路,保证接收器输入端在开路或短路时,接收器的输出端高电平
工作温度:-40℃-125℃
上海贝岭RS-485收发器BL3085主要参数
+3.3V或+5V工作电压
内置失效保护电路
总线允许挂接多达256个收发器
I/O引脚ESD保护:±15kV IEC 61000-4-2,接触放电
SOP8封装
最大传输速率:
500kbps(5V供电时)
250kbps(3.3V供电时)
上海贝岭光耦DPC-817主要参数
电流转换比(CTR)范围:50~600% at IF =5mA, VCE =5V
VISO电压达5000 VRMS
工作温度高至+110℃
无铅且符合 RoHS 标准
通过 UL 认证(编号:E343249)
Online messageinquiry
| model | brand | Quote |
|---|---|---|
| RB751G-40T2R | ROHM Semiconductor | |
| CDZVT2R20B | ROHM Semiconductor | |
| TL431ACLPR | Texas Instruments | |
| MC33074DR2G | onsemi | |
| BD71847AMWV-E2 | ROHM Semiconductor |
| model | brand | To snap up |
|---|---|---|
| BU33JA2MNVX-CTL | ROHM Semiconductor | |
| TPS63050YFFR | Texas Instruments | |
| ESR03EZPJ151 | ROHM Semiconductor | |
| IPZ40N04S5L4R8ATMA1 | Infineon Technologies | |
| STM32F429IGT6 | STMicroelectronics | |
| BP3621 | ROHM Semiconductor |
Qr code of ameya360 official account
Identify TWO-DIMENSIONAL code, you can pay attention to
Please enter the verification code in the image below: